住建部:2018年将进一步合并部分专业承包资质!
作者:管理员 发布于:2018-04-04 16:36:41 浏览 (2207)
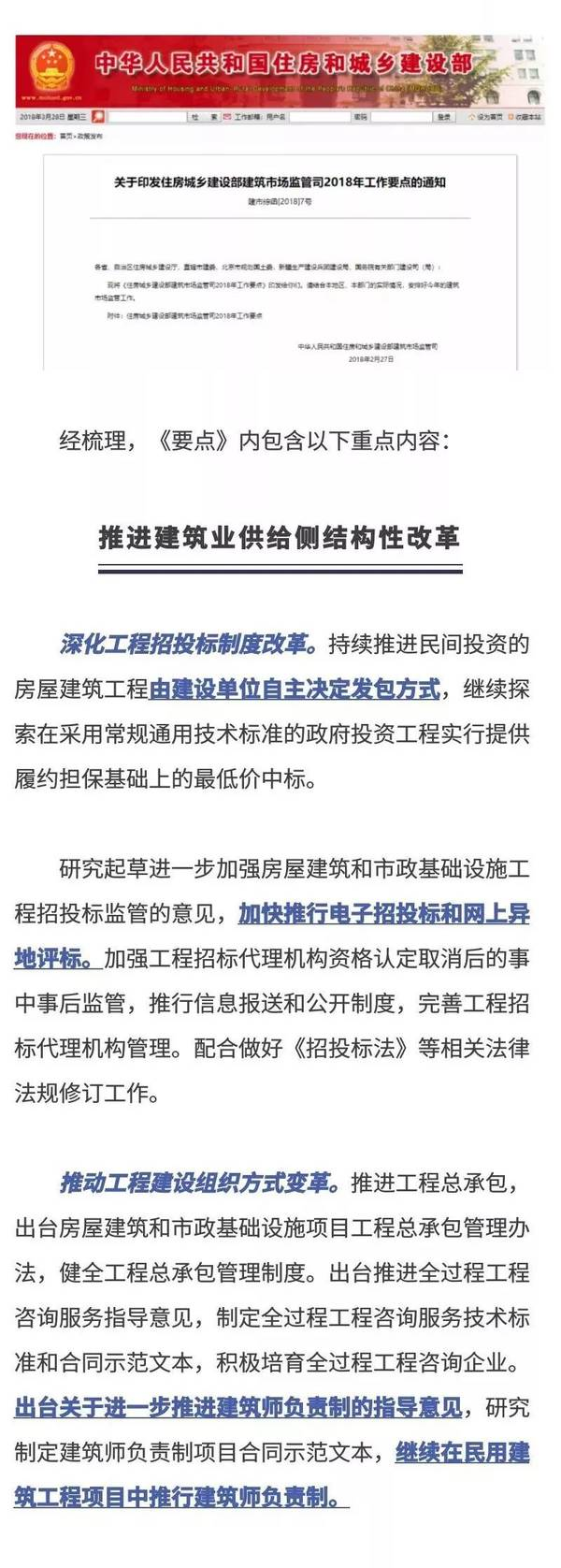
3月27日,住建部网站发布了《关于印发住房城乡建设部建筑市场监管司2018年工作要点的通知》(以下简称《要点》)。
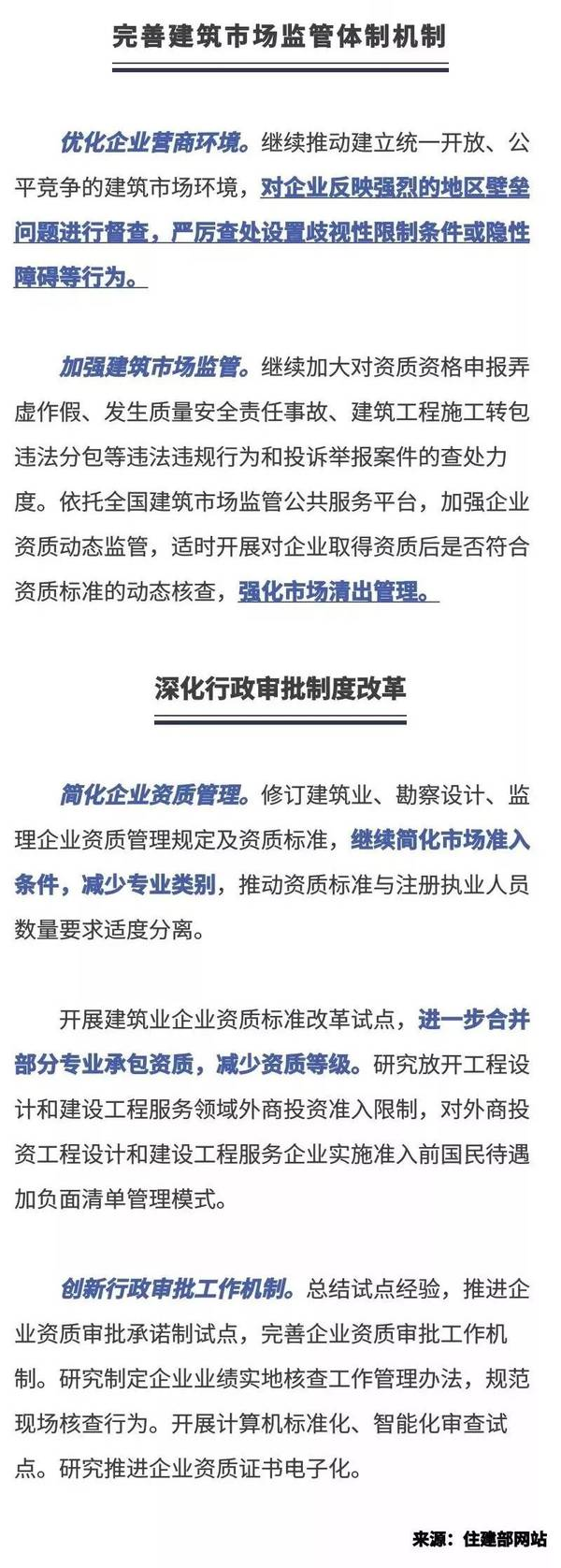
《要点》提出,2018年要持续推进民间投资的房屋建筑工程由建设单位自主决定发包方式、继续简化市场注入条件,减少专业类别、进一步合并部分专业承包资质,减少资质等级。

3月27日,住建部网站发布了《关于印发住房城乡建设部建筑市场监管司2018年工作要点的通知》(以下简称《要点》)。
《要点》提出,2018年要持续推进民间投资的房屋建筑工程由建设单位自主决定发包方式、继续简化市场注入条件,减少专业类别、进一步合并部分专业承包资质,减少资质等级。

Copyright © 2022 浙江德新防水隔热工程有限公司 All rights reserved 地址:温州市龙湾区蒲州街道雁荡西路20号
联系电话:131-7351-9911 联系人:王新义